电路实验分压接法为什么滑动变阻器要小
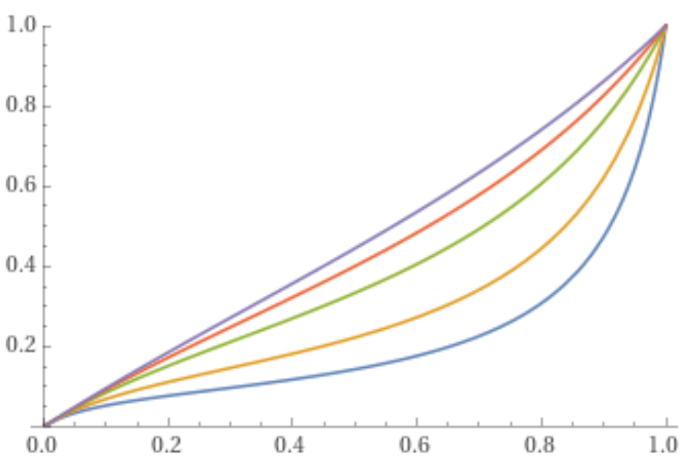
分压接法调节的时候理想情况是滑动滑片不影响滑动变阻器电流,因为这样就能做到滑动10%电压变化10%,滑动的位置可以直接大致推断电压,方便调节,就是上课讲的灵敏性。
而并联不影响的情况,就是什么也没连,也就是并联断路,那就意味着当并联部分电阻无穷大是最好的,物理中大小都是相对的,也就是并联电阻相对于滑动变阻器无穷大。
但是实验操作的时候肯定是待测元件给定,挑滑动变阻器,所以并联电阻相对于滑动变阻器无穷大就相当于滑动变阻器相对于并联电阻无穷小,所以就越小越好。
下面是滑动变阻器分别是并联部分\( 1/2,1,2,5,10 \)倍时,滑片移动位置(x轴)和并联电压比例(y轴)的图像,明显可以看出滑动变阻器比并联部分小或者相等时好看好调,2倍就麻烦开始了,已经不方便在最大值附近调节了,再后面基本就没法做实验。
